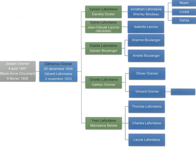
Albums de famille
Descendants de Joseph Grenier
et Marie-Anne Chouinard